中国旅游研究院(文化和旅游部数据中心)是文化和旅游部直属的科研机构,于2008年经中央编办批准成立。2013年设立博士后工作站,2014年8月开始独立招收博士后,已累计招收培养博士后50余人,被国家人社部和全国博管委评定为全国优秀设站单位。
现面向社会公开招收2023年博士后研究人员,有关事项公告如下:
一、招收条件
1.在国内外已取得博士学位,且不超过3年;
2.具有较高的外语水平、较强的科研能力和团队合作能力,能尽职尽责地完成博士后研究工作;
3.品学兼优,身体健康,无不良记录;
4.年龄不超过35周岁;
5.具备2年全脱产在站工作条件,应届毕业博士优先考虑。
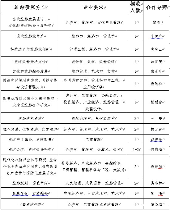
二、专业要求及招收人数

三、申请提交材料
合作导师按照需求和报考情况,择优招收,院内统一调剂。请于申请截止日前,同时提交以下文件的纸质版和电子版:
1.个人简历;
2.博士毕业证书、学位证书扫描件或通过博士论文答辩的有关证明;
3. 博士论文,以及与所申请的研究领域相关的公开发表学术论文2篇;
4.两位本领域专家(其中一人必须为申请人博士生导师)推荐信;
5.本人身份证复印件;
6.博士后进站申请表(登录中国博士后网-办理进出站-个人注册-填写进站申请后生成);
7.博士后进站审批表(在职人员需单位人事管理部门盖章,应届毕业生需学生毕业派遣部门或就业指导中心盖章)。
申请人请于2023年4月30日前将以上材料发送至邮箱:ctaresearch@163.com。
四、面试安排
本站采取“严格考核,择优录取”的原则,公开、公平、公正地招收博士后研究人员。初选合格者将以电话或邮件形式通知面试,未通过初选者恕不另行通知。面试形式、时间、地点以实际通知为准。
五、待遇与期限
1.薪酬:享受科研岗位基本工资,并根据课题产出给予科研津贴。
2.住房:本站为全职在站博士后人员提供租房补贴。
3.户口:应届毕业博士(本人)可转入本站集体户口。
4.保险:享受国家规定的基本养老、医疗、工伤、失业、生育保险。
5.职称:参加本站科研人员专业技术职务评审。
博士后研究人员在站工作期限原则上为2年,在站工作时间可根据科研需要适当延长。
在站表现优秀者享有到我站国际国内合作机构挂职锻炼、承担课题、开展合作研究的机会。
六、联系方式
电话:010-85166004,6003
邮箱:ctaresearch@163.com
地址:北京市东城区建国门内大街甲九号中国旅游研究院(文化和旅游部数据中心)
邮编:10005
中国旅游研究院(文化和旅游部数据中心)
2023年2月22日