旅游统计数据是研判一个国家或地区旅游业发展规模、发展质量的“监测器”,数据质量的高低会直接影响到政府、业界及学界对国家或地区旅游业发展的正确研判。由于旅游业是从需求端界定的行业,隐含在国民经济行业分类之中,并不是各级政府统计的直接对象,旅游统计数据的质量高低对各级政府主要统计数据并无直接影响,因此,旅游统计工作长期以来并未受到各级政府领导的重视。旅游的产业边界是根据游客消费涉及的行业来界定的,涉及“食、住、行、游、购、娱”等众多方面。尽管我国旅游主管部门按照UNWTO推荐的《国际旅游统计建议2008》《旅游卫星账户建议的方法框架2008》修订了我国旅游统计调查制度,指导着我国的旅游统计工作,但不论在学界还是业界总是有对官方发布的数据的质疑声音,比如质疑国内旅游统计数据的“横向不可比、纵向不可加”“国内游客统计口径太过宽泛”“旅游统计数据水分太大”等。以上对于旅游统计数据的质疑,有的是由对旅游统计复杂性的认知偏差导致的,有的是由从不同学科背景对旅游、旅游者、游客等基本概念的认同差异导致的,有的是由传统的抽样调查和基层填报调查方法的局限性导致的。各界对于旅游统计数据的质疑主要聚焦在国内旅游的统计数据,尤其是地区国内旅游统计数据的准确性。随着我国进入社会经济新时代,外部环境的不确定性,扩大消费需求成为拉动我国经济发展的重要动力,而旅游消费作为多层次、多样化、可持续的服务性最终消费,也成为各级政府拉动经济的“香馆馆”。因此,国内旅游统计数据的准确性直接关乎国家或地区旅游发展战略决策及地区旅游业健康发展。本文将通过对国内旅游统计数据的生产过程中导致数据不准确的因素分析入手,从统计数据生产的主要环节探讨国内旅游统计数据质量的提升路径。
一、我国现行国内旅游统计数据生产方法
(一)国内旅游统计指标
目前,我国各级旅游行政主管部门按照《旅游统计调查制度》(2017版)开展旅游统计工作。
《国际旅游统计建议2008》中界定“国内旅游包括本国居民在本国内的旅游及出境旅游的国内部分”,主要统计国家层面的居民出游规模、出游目的、交通方式、旅行组织方式、住宿类型等基础数据和相关指标。
由于UNWTO对于国内旅游的概念界定停留在国家层面,而针对我国的实际情况,仅对国家层面的国内旅游进行统计是远远不够的,各省(直辖市、自治州)及地市旅游客源市场国内游客占比超过99%。因此,在我国现行的旅游统计调查制度中,国内旅游统计区分为国家、省级和地市级三个地理尺度,不同地理尺度的国内旅游核心统计指标具体见表1。由于国家层面和地区层面统计视角与统计单位的差异,尽管在各级政府旅游经济运行统计报告中,均表述为国内旅游人数和旅游收入,但其指标含义却有所差异,国家层面统计的是居民在国内出游人数,地区层面(省级和地市级层面)统计的是到访的国内旅游人数(含本地区外国内居民和本地区居民在本地区的到访)。
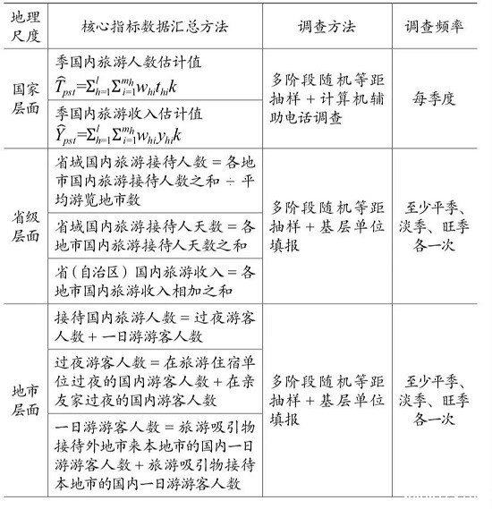
表1 我国不同地理尺度国内旅游统计指标及指标解释

注:1.根据《旅游统计调查制度》(2017版)整理。
2.关于游客的概念界定本文沿用UNWTO和我国旅游统计调查制度的界定。
(二)不同地理尺度国内旅游统计调查方法
1. 国家层面国内旅游的统计调查方法
国家层面国内旅游统计调查的两个核心指标(国内旅游人数和旅游收入)是由原国家旅游局委托国家统计局社情民意调查中心,采用多阶段随机等距抽样方法,通过计算机辅助电话(CATI)调查方式对60个样本城市的城市居民和农村居民的户均出游率、出游花费水平及花费结构等进行调查,根据问卷调查结果进行总体估计的方式进行统计,以户为单位每季度调查一次,详见表2。
2. 地市级国内旅游统计调查方法
由于省级国内游客核心统计指标是通过对地市级数据汇总而形成的,目前地市级是国内旅游统计的最小地理单元。全国采用统一的抽样调查方式,以采取在旅游住宿单位调查过夜游客情况为主、以在旅游吸引物调查一日游游客和在亲友家过夜的游客情况为补充的方式进行,详见表2。其中旅游住宿单位接待的过夜游客人数则是根据本地市拥有的客房数、客房出租率、游客接待比例等相关数据进行推算,这些相关数据来源于住宿单位每月的填报信息。样本总量根据上年同一调查期内接待的国内旅游人数来确定,原则上按年度进行调查的样本量应不低于上年国内旅游接待人数的万分之三。
地市级接待的国内旅游收入的估计值取决于国内游客的人均天花费和平均停留天数,数据来源于国内游客花费抽样调查。
表2 我国不同地理尺度国内旅游核心统计指标的数据汇总及调查方法


综上,不同地理尺度的国内旅游人数和旅游收入的基础数据的采集使用的主要调查方法为抽样调查和基层统计单位填报,尽管随着信息及数字技术的发展,一些研究机构和省份积极尝试使用大数据作为数据源,但由于传统调查方法与大数据调查方法原理上的差异,两者均对国内旅游统计数据的质量有不同程度的影响。
(三)国内旅游统计调查实施方式
根据我国旅游统计调查制度,旅游统计工作包括数据采集、汇总、推算、分析、发布等环节,每个环节都表现出很强的专业性。国家层面的国内旅游统计实施是由文化和旅游部与国家统计局协商制订调查方案,然后委托国家统计局社情民意调查中心实施,其调查实施过程及数据处理专业性毋庸置疑。而各省的旅游统计大多是政策法规处的一项业务,配备一两个专职统计员,自开展旅游统计工作以来,旅游统计中的抽样调查任务主要由各省统计局下属的调查大队承担。随着国内旅游规模的快速增长、方艮游业态的推陈出新、方艮游方式的转变,以及各级政府对数据越来越重视,对数据的分类和质量要求越来越高,为适应政府、企业和学界对数据的需求,各级旅游管理部门在没有编制、缺乏专业人员的情况下,旅游统计的外包现象越来越普遍。有的省市将所有的旅游调查与数据分析统一打包外包给调查公司,有的则是分项目外包。国内旅游统计是省域旅游统计的重点和难点,业务外包已成首选。
二、国内旅游统计数据质量的影响因素分析
(一)统计调查方法对数据质量的影响分析
1. 抽样调查的数据质量分析
抽样调查是获取不同地理尺度国内旅游统计的人均次花费、人均天花费的基础数据的主要方法,主要包括居民出游情况抽样调查、地方接待国内游客花费抽样调查。由于目前采用的是人工或电话调查方法,虽然有预先设计的科学的调查方案,但仍有以下因素会影响到调查数据的质量:
(1) 问卷调查填写中的主客观因素对数据质量的影响
一方面是被调查对象是否愿意如实填写会影响调查的数据质量,另一方面就是填写数据的准确性。目前的统计调查方法,无论是居民出游调查,还是接待地国内游客花费调查,都是通过被调查对象回忆某次或某个时间段内旅游花费情况,尤其是国内居民出游调查,每季度进行一次,回忆最后一次出游的花费情况。虽然目前电子支付越来越普及,无论预订还是现付都会留下消费记录,相比较纸质货币支付时代,游客旅游花费调查数值的准确性上要有一定程度提高。但回忆调查法存在固有的缺陷,根据人的遗忘规律以及旅游过程的场景多样化,大多数人旅行过程中的各种花费很难准确记忆。
(2) 样本量偏少,影响到样本的代表性及总体的准确性
由于调查经费的限制,我国旅游统计调查制度中国家层面国内居民出游抽样调查每年样本量为8万个,较之当前超过60亿人次的出游人数,调查样本显然偏少。各省接待国内市场花费抽样调查样本量为上一年度该省接待国内市场规模的万分之三,各省在执行时还存在样本量打折扣的情况,一定程度会影响经由样本推算总体的质量。同时,由于传统的人员调查方法成本高、效率低,随着信息技术及移动互联网的发展,网络调查成本低、反馈快的优点凸显,增大样本量已完全有可能。
2. 基层报表数据质量分析
现行的旅游统计调查制度中,旅游饭店、旅行社、旅游景区的基本情况、接待情况、财务状况均采用报表的方式获取相关基础数据,在国内旅游统计中主要用来推算过夜游客人数、一日游游客人数。影响基层报表数据质量的主要因素有:
(1)住宿单位名录库不全、更新不及时
过夜游客是由住在商用住宿设施的过夜游客、住在亲友家、自用或免费用于度假的次要住宅的过夜游客构成。因此过夜游客的接待量数据准确性就主要取决于住宿单位纳入统计的名录库的完善程度。目前纳入文化和旅游部联网直报系统的住宿单位规模标准各地不同,即便在同一省份,各地市的标准也不相同,比如:海南文昌市拥有60张床位的住宿单位纳入直报系统,而三亚市则是拥有39张床位的住宿单位纳入直报系统。
(2)住宿单位小微企业及个体户多
随着全域旅游的推进,适应人们旅行方式的变化带来的住宿需求的变化,无论在乡村还是城市,民宿、客栈、公寓式家庭旅馆非标住宿产品的市场份额越来越大。一方面,这类住宿单位多为个体户及小微企业,没有进行工商、税务登记,很难进入监管、统计范围;另一方面,这类住宿单位生灭变化快,因此传统的名录库创建及更新很难触及这类实际存在的住宿单位。
(3)开放式景区增多,对于一日游游客接待人数的统计,传统调查方法难以解决
乡村旅游、旅游小镇、历史街区、旅游综合体、田园综合体等新的旅游形态大多是开放式景区,没有闸机、不收门票,根据传统的统计方法推算一日游游客人数将举步维艰。开放式景区的边界如何确定、游客身份如何认定等技术性问题都是制约传统开放式景区接待人数准确计量的因素,而这些障碍因素恰巧是传统的统计调查方法解决不了的,直接影响到一日游统计数据的准确性。
3. 大数据质量分析
目前各旅游数据中心与相关大数据企业在对数据挖掘过程中应用最广泛的大数据源是运营商数据、银联商务数据、OTA运营数据等。由于大数据的生产过程与政府统计数据生产构成的不同(见表3),在数据清洗、解析及建模方面缺乏国家标准的情况下,将大数据用于国内旅游统计,对旅游统计数据质量有一定程度影响。
运营商数据具有体量大、维度全、准确性高、连续性且可追溯的特点,通过对游客客源、游客行为、旅行轨迹等分析,用来区分不同游客类型,成为推算各类游客接待量的新数据源。同时,通过与银联商务数据的匹配,获取游客消费数据。影响运营商数据质量的障碍主要是缺乏统一的数据筛选标准。根据我国旅游统计调查制度中关于游客界定的技术标准是离开居住地10公里,超过6小时,在运营商数据挖掘中是需要进行界定“在目的地停留多长时间”才算一日游游客等。但目前,国家并未出台运营商数据挖掘的标准,不同数据公司根据各自的标准进行数据挖掘,导致结果混乱,影响运营商数据质量和数据价值。
银联商务数据作为获取游客旅游消费的数据源,相比较通过问卷调查获取的游客消费数据而言,准确性更高,但不是游客在旅游目的地花费的全部数据。
OTA一方面可以提供游客预订信息作为游客消费的数据源,与抽样调查的传统数据相比,该数据的典型性和代表性会受到一定影响。另一方面可以通过网络爬虫技术获取住宿、餐饮、娱乐、景区等单位的位置信息、基本信息、部分经营信息等,大大降低了传统的基本单位名录库建设的时间及费用成本。
表3大数据与传统数据生产过程的比较

(二)外包模式对国内旅游统计数据质量的影响分析
1. 外包公司的业务水平对数据质量的影响分析
目前,全国各地成长了一批承接旅游统计工作的公司,但这些公司背景不同、人员素质参差不齐、业务能力各有专长,再加上旅游统计的专业性很强,导致不同类型的外包公司从不同环节不同程度影响到国内旅游的统计数据质量。通过对全国一些省市、地市的旅游统计工作的调研及各级政府招标网站的长期跟踪观察,目前,市场上承接各级旅游统计工作的公司可以分为以下五种类型:
(1) 传统的调查公司
该类公司是由原隶属于统计局的调查公司改制而成。这批公司在承接游客花费调查的业务上历史较久,能熟练地进行调查业务,在样本抽取、实地调查、数据汇总、撰写调查报告等环节专业性较强。但该类公司面对的是多个行业的调查业务,因此仅能做到对调查数据的汇总及简单分析,不具备旅游调查数据的专业性关联分析及多数据融合的专业性工作能力。
(2) 高校相关机构或教师个人
早期在旅游管理部门专业人员不足的情况下,通过与本地高校相关专业老师或研究机构合作完成旅游统计的日常工作,由此成长起来一批可以承接旅游统计业务的教师队伍,利用高校学生资源进行问卷调查,具有较高的研究和数据分析能力,完成数据的质量较高、研究报告较深入。但旅游统计工作是一项持续性的日常工作,因这类市场主体没有专职人员,及高校对教师考核方式、经费管理方式的变化等,由高校教师兼职承接日常统计工作在一定程度上无法保证统计调查工作的持续性。
(3) 大数据类公司
这类公司是从旅游大数据转而关注到旅游统计业务,比如用手机位置信息做一日游等单一的统计指标。由于旅游统计需要多数据源融合,大数据清洗、解析、建模等还没有统一标准,加之这类公司缺乏旅游专业及统计专业的知识积累,如果一揽子承接旅游统计外包业务,还需要组建调查团队和指标核算专业团队,短期实现难度大,无法保证数据质量。
(4) 旅游数据公司
这类公司往往出身于旅游行业,带有产学研背景,在专注旅游统计基础理论研究的基础上,扎根地方旅游统计工作,将旅游统计理论与地方旅游统计实际工作进行紧密结合,具有旅游统计、大数据、市场调查、数据建模等各方面的专业人员,可以确保旅游统计的数据质量。
(5)其他类公司和机构
如IT类公司、商业咨询类公司及各种协会等。这些公司和机构良莠不齐,各有所长,旅游统计项目只是他们的副业或转型的一个方向,旅游统计的专业性不强,提交的旅游数据质量高低不一。
2. 现行的招标方式对数据质量的影响
目前旅游统计外包业务的招标方式主要有竞争性磋商、谈判性磋商及委托性招标等方式,各种招标方式在公平性和专业性方面各有利弊。但现实中,由于旅游统计工作的复杂性和专业性,一些地方旅游统计项目招标的结果却不尽人意。不排除一些依靠人情关系或“华而不实”(指的是招标方案做得很花哨,利用评标专家并不太懂旅游统计的现状)的公司,把旅游统计业务视为赚快钱项目,依靠人情关系把项目化小不招标,或者以低价中标。这类公司承接项目后会因为压缩项目成本、旅游统计的专业性、调查的规范性及旅游统计经验的缺乏等原因而导致客观上不具备认真完成项目的能力,导致旅游统计数据质量难以保证。
由于现行的旅游统计调查制度并没有验收统计数据质量的标准、旅游统计调查报告应包括的内容,再加上项目评审关可操作性比较大,因此不同的招标方式在一定程度上会影响到旅游数据质量。
三、国内旅游统计数据质量提升的路径
(一)融合大数据与传统数据,构建升级旅游数据系统
随着我国旅游统计调查制度的不断完善,不少省市已经建立了旅游数据中心,融入了一些大数据源,如:通信运营商、OTA、支付宝、航空公司等单位提供的数据。但是,各省旅游数据中心的多个数据源并没有建立关联关系,信息孤岛现象非常突出。因此应积极构建各级旅游数据系统,集成传统数据源与大数据源,寻找各种数据之间存在的关系,运用信息融合理论,按照一定的算法将数据加工成各种信息,转换为旅游数据,进而通过对旅游数据的加工,产生出旅游统计数据,服务于政府、企业及游客。数据融合路径见图1。
(1)数据源模块
从数据产生的源头划分,旅游数据平台系统的数据可分为:旅游系统内直采数据,部门交换数据(这类数据主要来自统计、公安、税务、交通、商贸、发改、文体、住建、林业、农业、水务等部门的行政记录或营收记录数据等)、市场购买数据(指通过向通信运营商、OTA、社交网站、航空公司等单位购买获取的数据)、网络公开数据(指通过网络爬虫等大数据挖掘技术在互联网上获取的公开数据)。

图1旅游数据系统架构图
(2)数据库系统(元矩阵)
将不同渠道的数据采用不同的手段进行采集,将采集来的数据经过清洗、归类,按照分层分类原则,存放到数据库,形成旅游数据库。该数据库可以划分为旅游供给信息系统、旅游市场信息系统及旅游目的地GIS系统,详见图2。

图2旅游数据库子系统
(3)应用系统
按照一定的统计原则和算法,形成旅游统计数据、旅游专项研究数据等,以满足政府、企业、游客等不同对象的不同需求。该应用系统产生的最具有权威性的数据就是旅游统计数据,在系统的顶层设计阶段,将旅游统计的指标、核算算法等镶嵌在该数据系统平台里。因此,构建各级旅游数据系统既是将大数据与传统数据融合,提升国内旅游统计质量的重要途径,也是我国旅游统计改革的重要方向。
(一)统计调查方法的变革
1. 地方接待游客人数的调查方法变革
(1)大数据+小调查的融合调查方法,推算地区国内游客接待总量
指利用游客位置信息,推算地区国内游客接待总量。目前游客位置信息可来源于手机信令、GPS、相关App等位置信息。目前比较成熟且应用广泛的是三大运营商的手机信令数据。以县市为例,国内游客可分为省外国内游客、县外省内游客、本县游客三个层次,在统一界定的游客概念的基础上,先剔除漫入本县的非游客数据,再通过抽样调查,根据未带手机(比如老人和孩子)和携带两部手机的用户的比例,制定调整系数,从而推算较为准确的游客接待量。
(2)多源数据相互验证,推算地区国内游客接待总量
目前关于地区接待游客数量的数据来源主要有:住宿单位联网填报系统、公安住宿登记管理信息系统、交通客运系统、用水用电消耗系统、通信运营商信令系统、OTA预订系统等,多种数据源相互匹配、相互验证,运用大数据存储、分析技术,构建接待国内游客人数估计模型,推算地区国内游客接待总量。
2. 游客花费水平的统计调查方法变革
(1)以网络调查为主、传统的人工调查为辅
网络调查相比较传统的人工调查、电话调查等,具有成本低、周期短、界面可视化程度高、填写不受时间限制等优点。网络调查手段如下:
① 记账App的推广。根据手机位置信息,采用层层拦截的推广方法,通过手机短信、关键地点(机场、车站、酒店、景区等)推荐的方法,将记账App推荐给游客,记账App的设计遵循使用便利性、记账明细灵活性的原则。通过一定的奖励措施,鼓励游客记账,一条完整的旅游花费记账信息,实际就是一条居民出游花费的记录,如果全国推广,那么在某种程度上就可以补充居民出游调查。
② 在线问卷调查。可以设计在不同调查地点、调查时段的多种调查问卷。设计成以天为单位的花费调查,每天填写的方式不仅可以满足每天实时采集数据的需求,还在很大程度上降低了游客填写花费问卷的难度,提高了采集数据的准确性。
③ 智能问卷调查。对已有问卷的大量积累和各种调查场景数据的积累,通过机器学习,实现人机交互式的调查问卷方法,不仅可以提高游客参与问卷调查的积极性,而且一旦规模推广,可以大大节约调查成本。
(2)多数据源比对,挖掘匹配样本已发生的消费数据
大数据背景下,游客旅游过程中会产生大量的各类数据,通过对游客的手机位置信息、银联消费信息等数据的挖掘,在保护用户隐私的前提下,挖掘出游客的异地或本地旅游花费数据,再结合一定的抽样调查,获得一条比较完整的游客花费数据。
3. 网络公开数据与部门交换数据的融合方法
本方法主要是指利用网络爬虫技术完善旅游供给单位名录库的创建与更新。各级统计及旅游部门,在原有各类旅游产业活动单位名录库的基础上,首先,每半年结合来自市场监督、税务、公安等部门的行政记录,对原有名录库进行更新;其次,利用网络爬虫技术,在主要OTA(携程、去哪儿、马蜂窝、爱彼迎、大众点评、美团等)爬取住宿、餐饮、娱乐、景区等相关信息,再通过多信息源的比对、电话核实、实地核实等程序,每季度进行一次旅游产业名录库的更新,以确保名录库更新的及时性。
(二)建立旅游统计业务外包的规范管理制度
近年来,旅游统计数据成为社会各界关注的热点,在国家统计局进行的旅游统计督察工作内容中,数据质量是督察的重点。文化和旅游部作为行业统计主管部门应该加强旅游统计工作的质量管理,在目前比较混乱的市场竞争中,尽快建立旅游统计业务外包的管理制度,并纳入旅游统计调查制度,通过规范性、标准化引导各类公司提高自身的业务能力,从而确保旅游统计数据质量。
旅游统计业务外包管理制度应包括以下内容:①构建省级、地市、县市不同地理尺度的旅游统计数据采集、汇总、建模、数据分析、研究报告等环节的评价指标体系及数据质量评估的国家标准;②在全国范围内组建旅游统计专家团队,负责旅游统计项目招标、项目评审及项目评估;③建立旅游统计资质管理体系,可参考旅游规划资质管理办法。
撰稿人:李瑛 西北大学经济管理学院